为深入贯彻落实《全民阅读促进条例》,积极响应国家“十五五”规划中关于深化全民阅读活动、推进教育数字化的重大战略部署,Beat365中文官方网站紧紧围绕立德树人的根本任务,以数字阅读为有力支撑,积极赋能大思政育人格局。依托学院电子图书资源平台,扎实开展电子图书阅读推广活动,引领广大师生于云端书香中坚定文化自信,切实肩负起高校在传播先进文化、滋养师生心灵、培育时代新人方面的阅读使命。
一、活动目标
本次活动面向全体师生,以电子图书阅读为载体,大力推广数字化阅读新模式,推动数字阅读与专业教学、技能提升、素养培育深度融合。通过活动引导师生依托学院电子图书资源平台,阅读专业前沿典籍、大国工匠传记、中华经典著作及科技科普读物,深化理论武装、厚植家国情怀、锤炼工匠精神、提升专业与综合能力,拓展阅读广度与深度。着力营造校园数字阅读新风尚,激励师生以阅读汲取智慧、涵养素养、升华境界,实现成长目标,建设书香校园,为培养高素质技术技能人才奠定文化根基,助力职业教育高质量发展与教育数字化推进。
二、组织单位
牵头部门:图书馆
配合部门:宣传部、马克思主义学院、学生工作处、语委办
三、活动时间
2026年3月20日至2026年4月10日。
四、活动对象
学院全体师生。
五、活动参与方法及评选规则
(一)参与方法
登录Beat365中文官方网站“一网通办”平台(https://ehall.shzv.edu.cn/default/index.html#/),登录后选择系统直达——电子图书系统,点击进入。(该系统仅允许本校师生在校内网络环境下PC端进行访问和使用)

例如:在检索框中输入《西游记》

点击借阅-阅读,即可开始阅读图书。


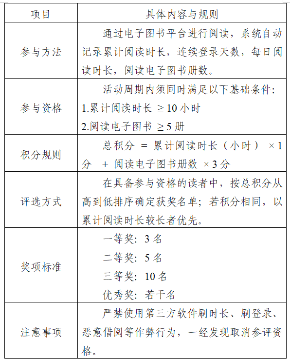
(二)评奖要求

六、活动奖品
此次活动评选前20位“e阅之星”,获奖者将获得“e阅之星”荣誉证书,“4·23”世界读书日活动表彰及小礼品。
七、其他
本活动最终解释权归图书馆所有。
如有任何疑问,请联系图书馆咨询。
联系人:续晶晶 15536039023
王宣霖 19209931139



